崩坏星穹铁道以太灵火焚灾影属性是什么
时间:2023-10-13 |崩坏星穹铁道1.4版本新增了以太战线玩法,玩家可以抓捕并养成以太灵,比如火焚灾影,那么崩坏星穹铁道以太灵火焚灾影属性是什么?下面就给大家带来崩坏星穹铁道以太灵火焚灾影属性一览。
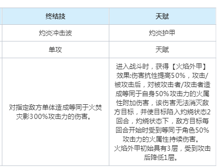
崩坏星穹铁道以太灵火焚灾影属性一览
防御型以太灵。战技可以为自身提供减伤,能承受大量伤害。



以上就是25游戏助手官网小编带来的崩坏星穹铁道以太灵火焚灾影属性是什么-崩坏星穹铁道以太灵火焚灾影属性一览,希望能帮到大家。
上一篇: 崩坏星穹铁道以太灵永冬灾影属性是什么
-
下载
崩坏:星穹铁道 官网正版 | 311.05 MB
-
下载
崩坏:星穹铁道 2025官服 | 311.05 MB
相关版本
相关文章
更多精选合集
更多大家都在玩
最新资讯
更多-
- 原神法尔伽圣遗物怎么搭配-法尔伽圣遗物搭配及词条推荐
- 时间:2026-03-04
-
- 金铲铲之战2026福星恭喜发财永恩开局玩法攻略
- 时间:2026-03-04
-
- 燕云十六声皇宫探游袅袅之音怎么得-皇宫探游袅袅之音获取方法
- 时间:2026-03-03
-
- 洛克王国世界大耳帽兜怎么抓-大耳帽兜捕捉方法
- 时间:2026-03-03
-
- 王者荣耀新版芈月怎么出装-s42新版芈月出装铭文攻略
- 时间:2026-03-03
-
- 燕云十六声一叶平生任务怎么做-一叶平生任务完成攻略
- 时间:2026-03-03
-
- 龙魂旅人爱神维纳斯怎么配队-维纳斯阵容搭配玩法攻略
- 时间:2026-03-03
-
- 崩坏星穹铁道游园惊梦迷宫怎么过-游园惊梦迷宫解密方法
- 时间:2026-03-03
苏公网安备32080402000435